快速搜索

最近发布

中国电子学会可靠性分会 第二十七届全国可靠性物理年会 (National Reliability Physics Symposium, NRPS’2025) 征文通知

工信部电子五所增城总部新区20#科研试验楼建设项目调试时间公示

工信部电子五所增城总部新区20#科研试验楼建设项目竣工时间公示

工业和信息化部电子第五研究所关于电子元器件等级评估报告作废的声明

工业和信息化部电子第五研究所关于电子元器件等级评估报告作废的声明

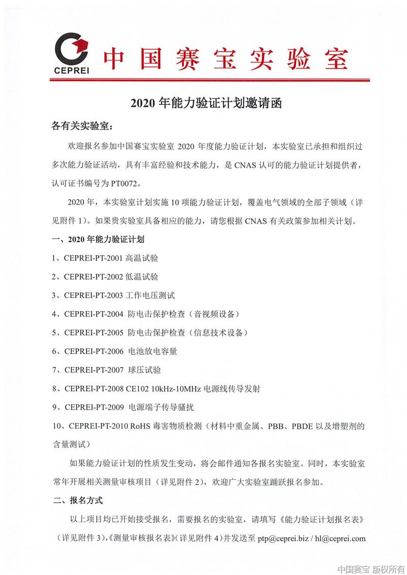
 2020年18luck手机官网能力验证计划

  • 2020-02-21
  • 来源:质检中心
  • 供稿人:孙菲
  • 字体:

Baidu
map