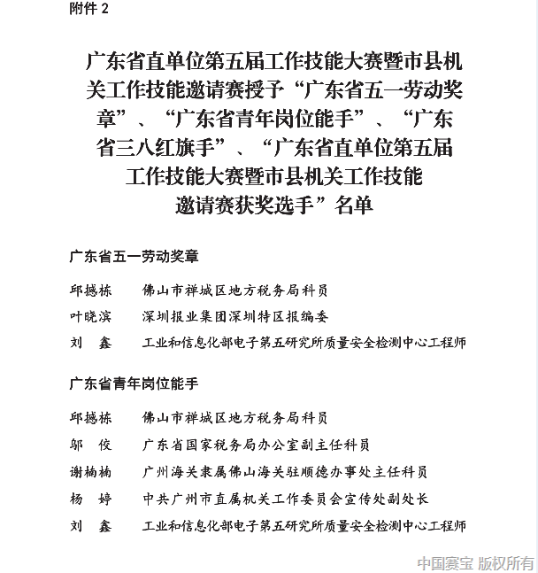
2018年3月,广东省直单位第五届工作技能大赛暨市县机关工作技能邀请赛组委会发文通报表扬,我所质检中心工程师刘鑫荣获“广东省五一劳动奖章”、“广东省青年岗位能手”、“广东省直单位第五届工作技能大赛暨市县机关工作技能邀请赛获奖选手”等称号。
刘鑫,男,湖北武汉人,1983年12月生,中共党员,我所质检中心电磁兼容室责任工程师,军品事业部副总师。作为国内军工重点实验室电磁兼容专业技术带头人,多项检测技术研究填补了军工电磁兼容检测的空白,连续多年被评为单位年度人物、技术之星等。

主要事迹:
由于军品工作的特殊性,需要到现场进行项目沟通和测试,他长期出差工作在机关、总体、承制厂家的第一线。2015至2016年曾三次进入环境恶劣、条件艰苦的戈壁沙漠进行军用装备研制试验,带领团队在零下二十多度的超低温环境下,风餐露宿,每天户外工作超过十二个小时,按时圆满完成了部队任务,得到了某机关红头文件的表扬和各军工厂家的高度称赞,也奠定了工业和信息化部电子第五研究所在军工产品电磁兼容领域的极高地位,在全军范围内有口皆碑。
他近年几乎每个周末、节假日都在军用型号项目工作中度过,在他的带领下,实现了军品事业部2016年总产值2000万的历史性突破,同比2015年产值增长了100%。他负责的国产某机型定型鉴定项目,开拓了机上大功率设备供电兼容性检测技术,研发的大电流设备供电兼容性检测方法填补了我军供电兼容行业针对大电流设备检测的空白,为军用大功率产品的供电兼容性鉴定提供了技术保障,为空军机关和总体厂家解决了大功率设备无法满载测试的技术难题。






Copyright © 2015. 18luck手机官网 All rights reserved. 广州市增城区朱村街朱村大道西78号
业务联系:020-87236881
粤公网安备 44011802000613号
粤ICP备17163142号-12