快速搜索

最近发布

欢迎报名 | 2024年18luck手机官网能力验证计划

18luck平台优选|关于开展解决方案提升培训的通知

欢迎报名 | 2023年18luck手机官网能力验证计划

关于邀请参加2021年国家级检验检测机构能力验证计划“电信端口传导骚扰”的通知

关于举办第二期国家新职业电气电子产品环保检测员L(讲师、考评员)综合培训班的通知

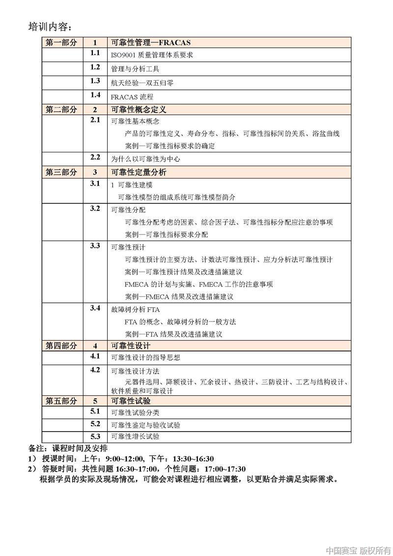
2017全国先进质量管理方法与可靠性工程应用高级研修班的通知

  • 2017-05-31
  • 来源:技术推广处
  • 供稿人:李浩
  • 字体:


Baidu
map